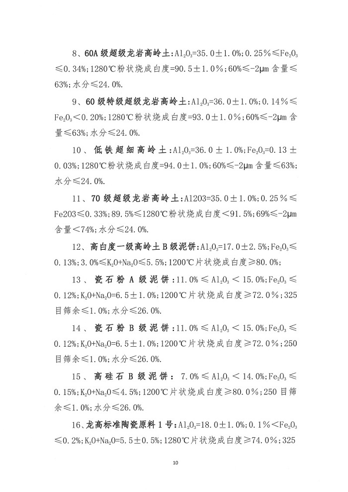
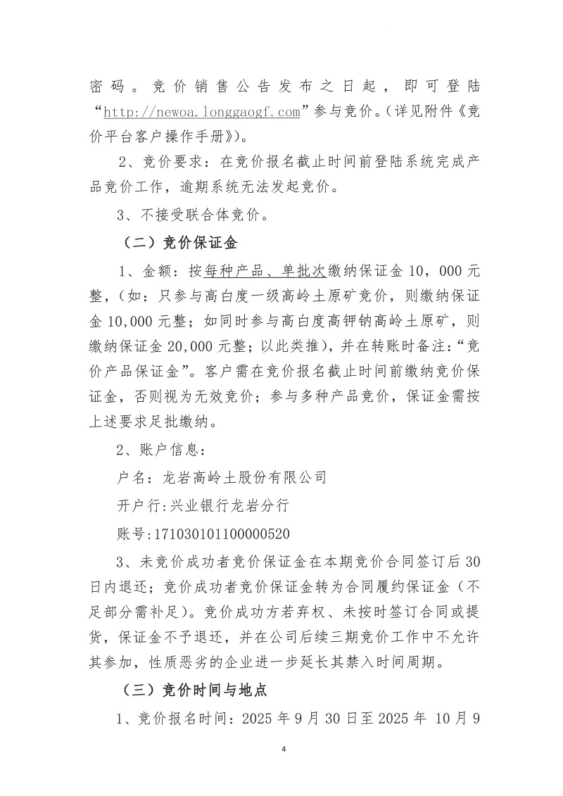
作者:admin | 发布时间:2025-09-30 | 游览:1423
上一篇:2025年第五期一帆视频 结果公示
下一篇:2025年第四期一帆视频 结果公示
版权所有:一帆视频(中国)官方网站 销售联系电话:0597-2303371 0597-3380819备案号:闽ICP备15021562号-2制作维护:亿网行网络
销售电话0597-23033710597-3380819 扫码关注